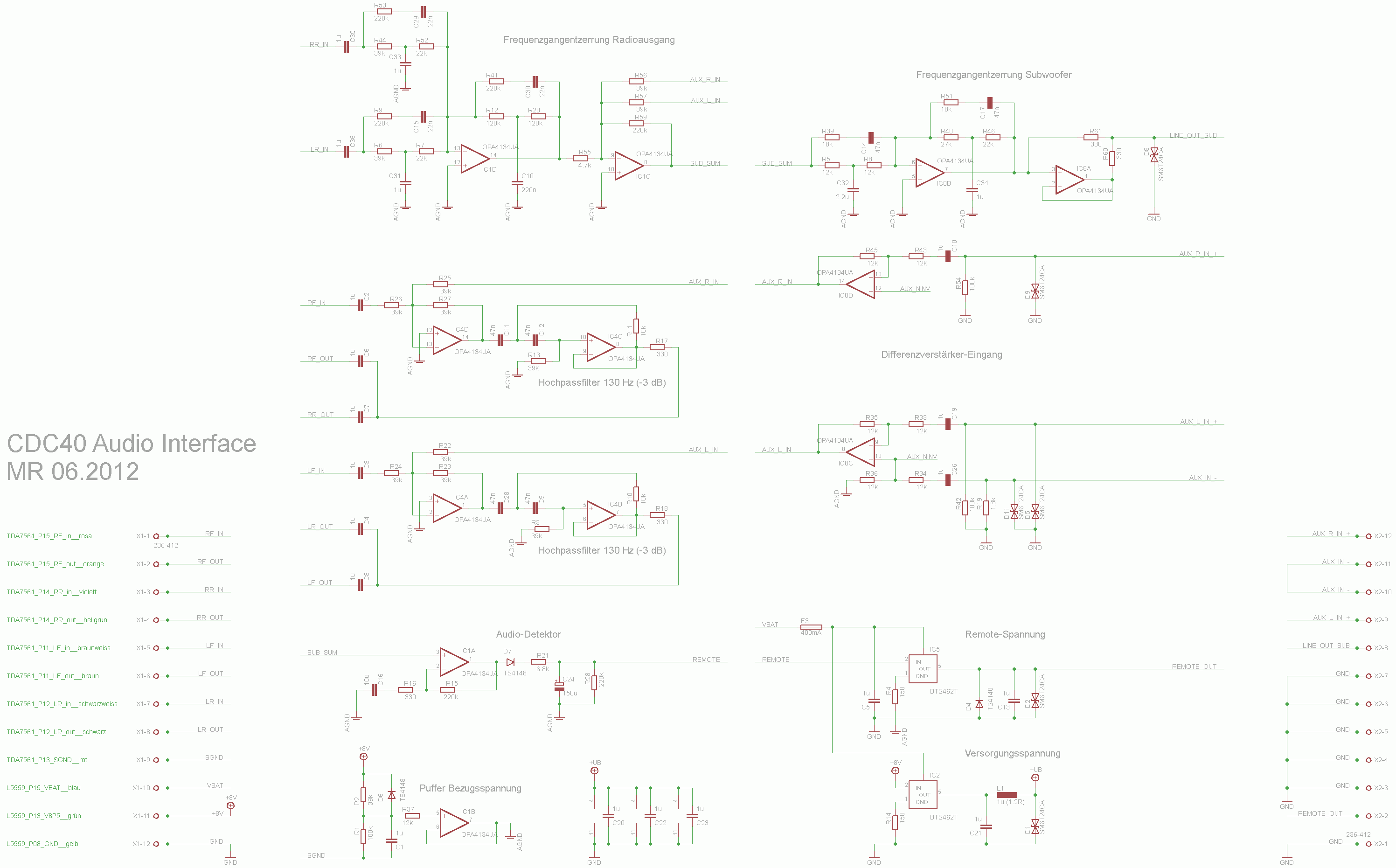
CDC 40 Opera Audiointerface V3 (201206)
Als Umsetzung der Erkenntnisse aus den vorangegangenen Messungen
beinhaltet die dritte, überarbeitet Version des Audio Interface die
zusätzlichen Filter zur Korrektur der Frequenzverläufe. Zur
Platzeinsparung
besitzt die Schaltung nur noch einen Summen-Audioausgang. Zur
Ansteuerung eines Subwoofers ist das ausreichend.
Aus einem nicht näher untersuchten Grund besitzen die Radioausgänge RR
und LR gegenüber RF und LF einen 18 dB (linear ausgedrückt 10^(-18/20)
= 1/8) geringeren Ausgangspegel. Um diese Differenz auszugleichen,
besitzen die Widerstände R56 und R57 einen acht mal größeren
Widerstandswert als Widerstand R55.


Das
Radio
erzeugt beim Abschalten der Hilfsspannungen eine Störung auf den
Signalleitungen, die ein störendes Ausschaltgeräusch im Subwoofer
verursachen. Das Störsignale wird von den Radioeigenen Ausgängen nicht
übertragen, da der TDA7564 vor dem Abschalten der Hilfsspannungen
über dessen I²C-Interface deaktiviert wird. Besonders ärgerlich ist,
dass die Hilfsspannung vermutlich von Aktivitäten auf dem CAN-Bus
gesteuert wird, was diese ungefähr einmal alle vier Minuten ein- und
wieder ausschaltet. Das Parken vor dem offenen Schlafzimmerfenster wird
problematisch. Zur
Vermeidung dieses Problems könnte dieses I²C-Signal von einem
Microcontroller belauscht und interpretiert werden. Einfacher und
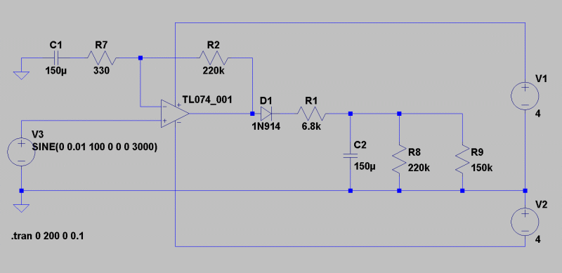
flexibler ist aber die Implementierung eines Audiosignal-Detektors. Das
Subwoofer-Ausgangssignal der Schaltung wird verstärkt und gleichrichtet
und durch einen einfachem RCR-Timer verzögert, der die
hysteresebehaftete Eingangsstufe des BTS462T ansteuert.

Im
Ergebnis beträgt die Einschaltverzögerung nach Einsetzen des
Audiosignals ca. 3 Sekunden un d die Ausschaltverzögerung ca. 9
Sekunden. Die Gesamtverstärkung des Audiodetektors von R59/R55 *
(R15/R16 +1) =
3766 ist ungefähr zwei Zehnerpotenzen höher als an einem üblichen
Line-Pegel. Das liegt an den sehr niedrigen Audiosignal-Pegeln im
Autoradio.

Der
fertige Aufbau kann dank der kompatiblen Bohr- und Anschlussbilder ohne
Probleme gegen die alte Platine ausgetauscht werden. Das nicht mehr
benötigte Kabel für den zweiten Ausgangskanals liegt, um es nicht
wieder ausbauen zu müssen, auf Masse.

Eine Nachmessung mit dem in Frequ.-Korrektur
beschriebenen Equipment bestätigt die richtige Funktion der
eingesetzten Korrekturfilter. Die Einflüsse des radiointernen
Tiefpassfilters und der Raumresonanzen auf den Frequenzverlauf im
Bassbereich wurden weitestgehend linearisiert und die untere
Grenzfrequenz wurde um mehr als eine Oktave von 40 Hz auf 20 Hz
erweitert.
Die Eingangsempfindlichkeit des externen Leistungsverstärkers wird so
eingestellt, dass das System eine deutliche Anhebung des
Bassbereichs um 10 dB bis 20 dB besitzt, um die in diesem Bereich
verstärkt
auftretenden Betriebsgeräusche des Autos zu kompensieren. Dank der
hohen Leistungsreserven des Verstärkers und des Subwoofers liegt die
Belastungsgrenze des Systems (Leistungsaufnahme, Membranauslenkung)
nach wie vor jenseits meiner Schmerzschwelle.
